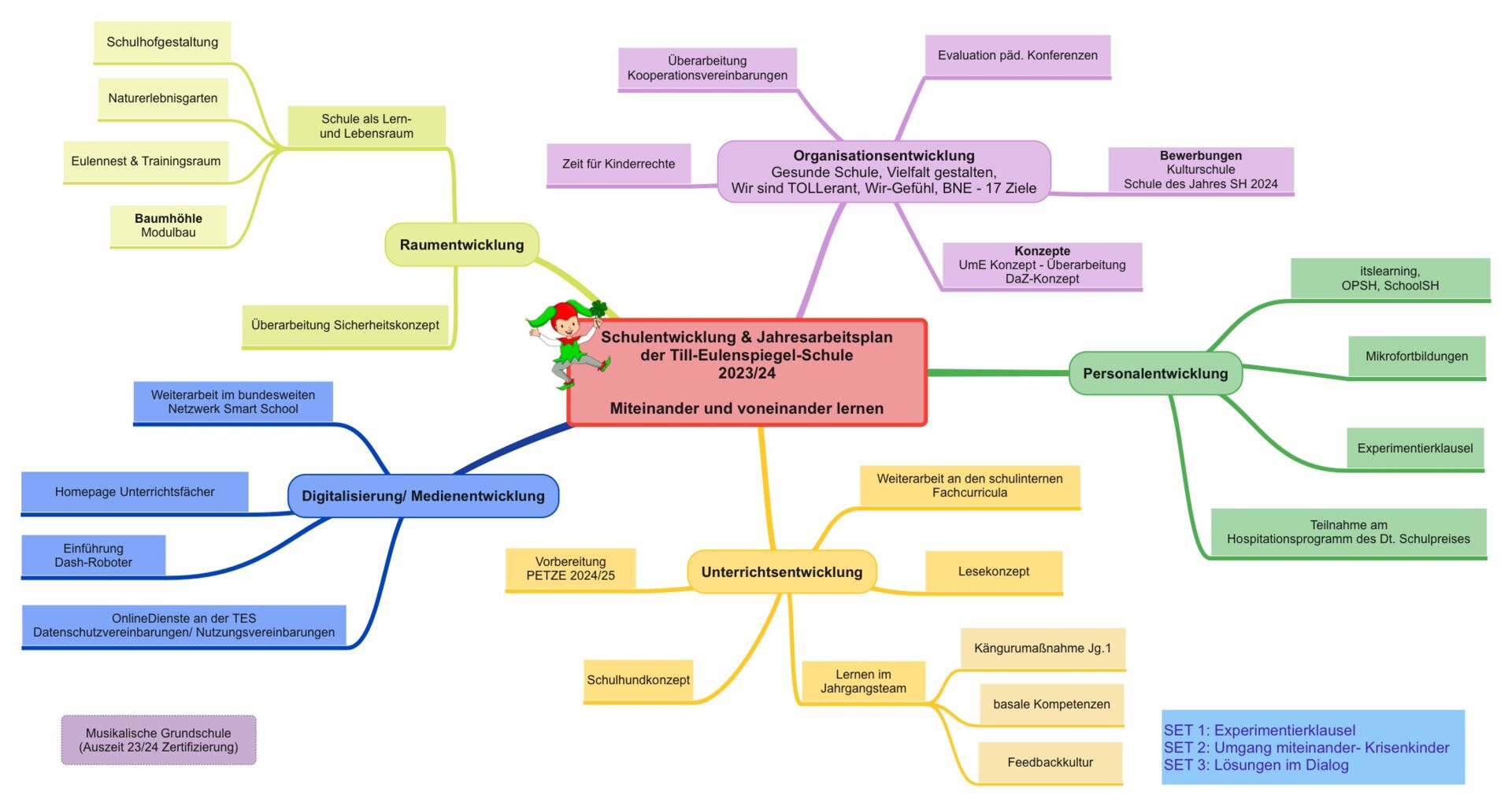
Schulentwicklung an der Till-Eulenspiegel-Schule Unsere Jahresplanarbeit für das Schuljahr 2024/25 zeigt, woran wir in Unterricht, Digitalisierung sowie in der Personal- und Organisationsentwicklung arbeiten, um unsere Schule zukunftsorientiert und gemeinschaftlich weiterzuentwickeln. Rückblick Jahresplanarbeit der TES 2021/22 [JPG, 126,9KB] Jahresplanarbeit der TES 2022/23 [JPEG, 144,7KB] Jahresplanarbeit der TES 2023/24 [JPEG, 149,6KB]